Differentiating Type 1 and Type 2 Diabetes Mellitus

An estimated 422 million people across the world are living with diabetes1. Diabetes Mellitus (DM) encompasses a collection of chronic diseases characterised by absent or ineffective insulin activity. Insulin is a hormone produced by the pancreas responsible for a host of essential physiological processes related to glucose metabolism and protein synthesis.
There are two main forms of DM, named type 1 diabetes mellitus (T1DM) and type 2 diabetes mellitus (T2DM) which result from different mechanisms and more importantly, require different therapeutic approaches. It is estimated that up to 40% of those diagnosed with T1DM after the age of 30 may have been misdiagnosed with T2DM2. This misdiagnosis of T1DM as T2DM will result in poor glycaemic control, frequent healthcare contact for increased treatment, inappropriate insulin regimes and risk of life-threatening ketoacidosis.
In this article, we’ll look at the similarities and differences between these two forms of DM and investigate the mechanisms by which these common diseases arise.
Insulin Pathway
The normal insulin signalling pathway, shown below, is responsible for the processing and transport of glucose in the body. Briefly, insulin binds to the insulin receptor and activates PI3K and, subsequently, serine-threonine kinase (AKT). AKT is responsible for the phosphorylation of glycogen synthase kinase 3-β (GSK-3β), inhibiting its activity and promoting the synthesis of glycogen leading to a reduction in blood glucose concentration. Failing to inhibit GSK-3β will result in hyperglycaemia and eventually T2DM.

Type 1 Diabetes Mellitus
T1DM is most commonly diagnosed at a young age. This form of DM is the result of an autoimmune reaction to proteins produced by the pancreas which results in a lack of insulin secretion. The antibodies responsible for this autoimmunity are detailed in the table below:

A key factor in T1DM pathogenesis is changes in the T cell-mediated immunoregulation, notably in the CD4+ T cell compartment. The activation of the CD4+ T cells is responsible for inflammation of the pancreatic cells which produce insulin, known as insulitis.
Changes in the expression of IL-1 and TNFα cause structural alterations in pancreatic β-cells which result in the suppression of insulin secretion. This insulin deficiency has subsequent effects on glucose metabolism and protein synthesis.
T1DM causes an increase in hepatic glucose levels when gluconeogenesis converts glycogen to glucose. A lack of insulin means the subsequent hepatic uptake of this glucose does not occur.
Insulin is also responsible for regulating the synthesis of many proteins. This regulation can be positive or negative but ultimately results in an increase in protein synthesis and a decrease in protein degradation. Therefore, when hypoinsulinemia occurs, decreasing insulin concentration in the blood, protein catabolism is increased leading to increased plasma amino acid concentration.
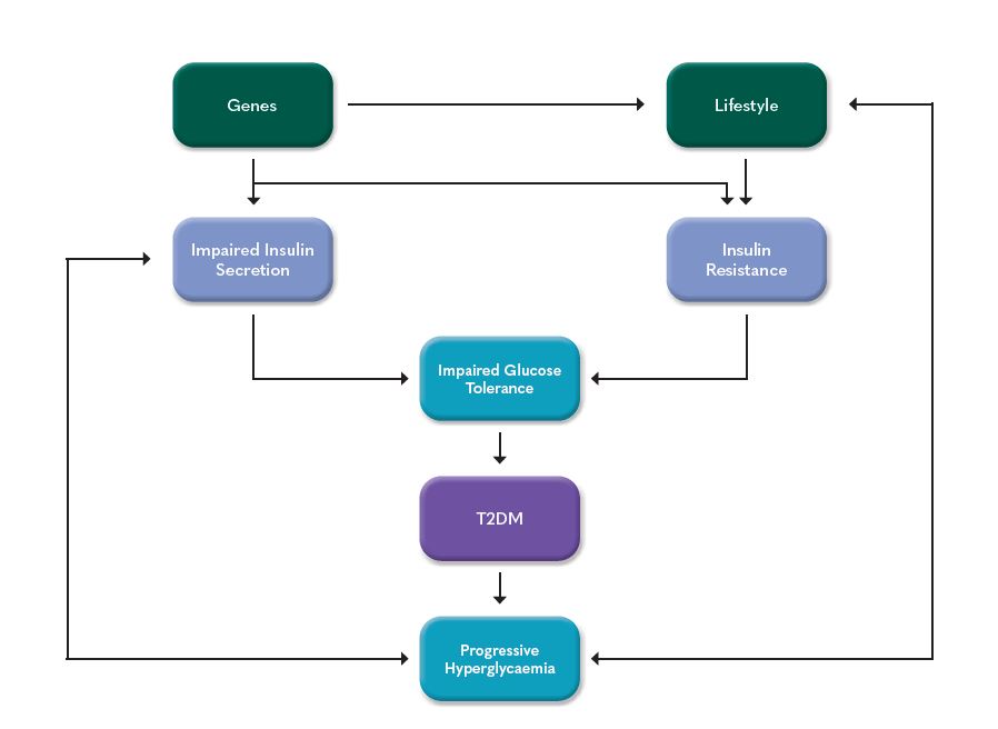
Type 2 Diabetes Mellitus
The pathogenesis of T2DM, detailed in the diagram below, is multi-factorial. It arises from a combination of genetic and environmental factors which affect insulin activity.
In T2DM, the regulatory mechanisms related to glucose metabolism fail resulting in impaired insulin activity or insulin resistance.

Mutations in genes involved in insulin production can cause the secretion of abnormal insulin molecules, known as insulinopathies. Insulinopathies are unable to effectively metabolise glucose which results in the accumulation of this sugar. Additionally, obesity is considered to be a causal factor in the development of T2DM.
Unlike those with T1DM, patients with T2DM can maintain circulating insulin levels. T2DM is characterised by glucose intolerance, impaired glucose tolerance, diabetes with minimal fasting hyperglycaemia, and DM in association with overt fasting hyperglycaemia.
Individuals with impaired glucose tolerance have hyperglycaemia despite preserving high levels of plasma insulin. These levels of insulin decline from impaired glucose tolerance to DM. It is insulin resistance is considered the primary cause of T2DM.
Misdiagnosis
The misdiagnosis of these types of DM is common, due to similar symptoms. The simplest differentiating factor is when these symptoms manifest. T1DM is an autoimmune disorder and therefore, symptoms generally occur much earlier in one’s life. T2DM is typically diagnosed in later life. The common symptoms of DM are:
- Frequent urination, particularly throughout the night.
- Polydipsia (excessive thirst)
- Polyphagia (excessive hunger)
- Lethargy
- Sudden weight loss
- Genital itching or thrush
- Blurred vision
The misdiagnosis of T2DM as T1DM results in unnecessary initial insulin therapy, higher drug and monitoring costs and often, an increase in the number and severity of symptoms. Conversely, the incorrect classification of T1DM as T2DM causes poor glycaemic control, frequent visits to healthcare services for treatment, inappropriate insulin regimes and risk of Diabetic Ketoacidosis.
Diabetic Ketoacidosis (DKA)
DKA is a potentially life-threatening condition caused by an accumulation of ketones in the body due to insulin deficiency, which is common in patients with T1DM, however, an increasing number of cases have been reported in patients with T2DM. Diagnosis of DKA consists of a high anion gap metabolic acidosis, ketone bodies present in serum and/or urine, and high blood glucose concentration. The symptoms of DKA include:
- Polyuria (excessive urination) and polydipsia (thirst)
- Weight loss
- Fatigue
- Dyspnoea (shortness of breath)
- Vomiting
- Fever
- Abdominal pain
- Polyphagia (excess hunger)
- Fruity-smelling breath caused by acetone accumulation.
Randox Type 1 Diabetes Mellitus Genetic Risk Array
T1DM is largely genetic and is associated with over 50 distinct genetic signatures, many of which are single nucleotide polymorphisms (SNPs). This is of great advantage in testing as unlike traditional biomarkers, genetic markers don’t change throughout one’s life, providing a robust method for diagnosis and risk stratification. Genetic data gathered can then be used to develop a genetic risk score, allowing an individual’s probability of developing the disease to be quantified.
Using this principle, together with our patented Biochip array technology, Randox have developed a T1DM GRS array. Using a combination of 10 SNPs from the HLA region and the non-HLA region commonly detected in T1DM patients, and a selection of other risk factors and biomarkers, this molecular array can accurately discriminate between T1DM and T2DM.
Conclusions
Misdiagnosis of DM can have life-threatening consequences. Both types of DM are very common and distinguishing between T1DM and T2DM is crucial.
T1DM is an autoimmune disorder with a lack of insulin secretion, while T2DM is primarily due to insulin resistance. Understanding their mechanisms is vital for accurate diagnosis and treatment. Genetic testing, like the Randox Type 1 Diabetes Mellitus Genetic Risk Array, can differentiate between T1DM and T2DM by analysing genetic markers and providing personalized treatment insights.
Accurate diabetes diagnosis is crucial for proper management, prevention of complications, and improving the lives of millions. Together, we can make a difference in the lives of those affected by diabetes!
If you’d like to learn more about the different types of DM, including the pathogenesis, pathophysiology, associated risk factors, and more, please take a look at our educational guide Diabetes Solutions.
Alternatively, feel free to reach out to our marketing team at marketing@randox.com who will be happy to help you with any queries you may have.
References
- World Health Organization. Diabetes. World Health Organisation. Published April 5, 2023. Accessed April 25, 2023. https://www.who.int/news-room/fact-sheets/detail/diabetes
- The Misdiagnosis of type 1 and type 2 diabetes in adults. The Lancet Regional Health. 2023;29:100661-100661. doi:https://doi.org/10.1016/j.lanepe.2023.100661